首页
关于我们
我们的服务
测试能力
服务中心
新闻中心
简体中文
在线咨询
400-021-7021
检验服务
点击收藏
TOP
关于我们
公司简介
联系我们
企业文化
公司简介
联系我们
企业文化
我们的服务
检测服务
认证服务
计量校准
特色服务
检测服务
认证服务
计量校准
特色服务
测试能力
电子电器
工业装备与制造
原材料与能源化工
建材与建筑工程
汽车与零部件
轨交船舶航空
环境安全
食品与农产品
纺织服装鞋包
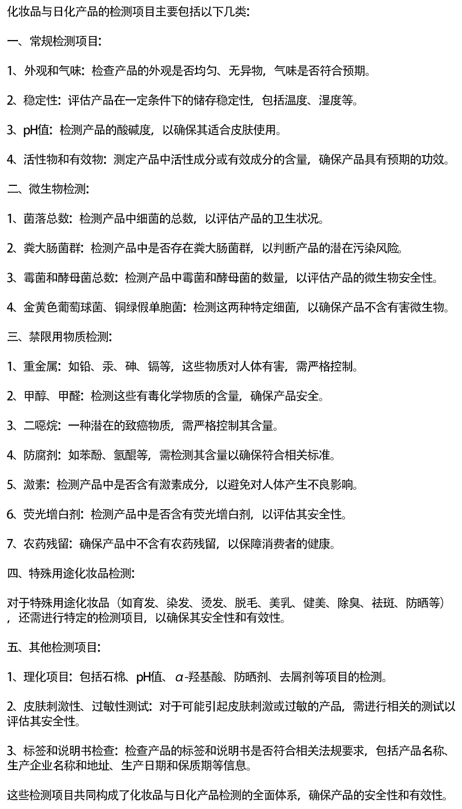
化妆品与日化产品
婴童玩具
医疗器械与服务
高精度测量
芯片与半导体
电子电器
工业装备与制造
原材料与能源化工
建材与建筑工程
服务中心
报告查询
投诉建议
报告查询
投诉建议
新闻中心
标准更新
技术分享
经济新闻
标准更新
技术分享
经济新闻
特色项目
首页
>
测试能力
>
化妆品与日化产品
>
特色项目
消毒剂及抗/抑菌制剂测试
咨询热线:400-021-7021
项目概述
项目费用
项目周期
服务流程
我们的优势
实验室测试设备
相关推荐
化妆品功效测试
查看更多
消毒剂及抗/抑菌制剂测试
查看更多
化妆品出口测试
查看更多
国产非特殊用途化妆品备案测试
查看更多
化妆品及日化产品毒理测试
查看更多
关于我们
公司简介
联系我们
企业文化
我们的服务
检测服务
环境可靠性测试
电磁兼容EMC测试
安规测试
机床精度检测及补偿
工件高精度计量
成分及结构分析
化学测试
食品接触测试
认证服务
CCC认证
CQC认证
节能认证
ISO体系认证
AAA信用体系认证
CE认证
FCC认证
FDA认证
UL认证
计量校准
几何量仪器设备校准
热学测量仪器设备校准
力学仪器设备校准
声学仪器设备校准
电磁学仪器设备校准
无线电仪器设备校准
时间和频率仪器设备校准
光学仪器设备校准
化学仪器设备校准
电离辐射仪器设备校准
专用仪器设备校准
特色服务
测试能力
电子电器
安规
电磁兼容
可靠性
绿色环保测试
汽车电子
工业装备与制造
工业产品
特种设备
智能制造与装备
原材料与能源化工
高分子材料
工业油液
化工原料及产品
金属材料
绿色环保测试
能源化工工程
能源燃料
气体能源
食品接触材料
建材与建筑工程
地基基础检测
工程现场监控量测
建筑材料检测
建筑工程
燃烧性能测试
现场实体检测
汽车与零部件
车用材料
车载电子
环保及法规
整车及零部件
轨交船舶航空
船舶有害物质测试
轨道交通
海洋工程
航空材料
连接紧固件
环境安全
环境检测
职业与公共卫生
食品与农产品
保健食品及特医食品
宠物食品及饲料
农资及农产品
热门食品检测套餐
食品基础检测
行业质量管控方案
纺织服装鞋包
防护物资
纺织服装测试
箱包测试
鞋类产品测试
化妆品与日化产品
产品型式检验
热门套餐检测
特色项目
婴童玩具
餐厨具产品测试
家居生活
家具产品及原料测试
食品接触材料
玩具产品
文具用品
婴童用品
医疗器械与服务
非临床研究服务
健康管理
精准健康及科研服务
临床医学服务
药品检测
医疗器械
高精度测量
芯片与半导体
非破坏分析
静电能力防护检测
可靠性验证
失效分析
服务中心
报告查询
投诉建议
新闻中心
标准更新
技术分享
经济新闻
在线咨询
400-6788-333
检验服务
点击收藏
TOP